【新店】吉岡町に『薬王堂 吉岡上野田店』が2026年11月20日新設予定|群馬で続くドラッグストア進出の動き
吉岡町上野田に『薬王堂吉岡上野田店』が2026年11月20日新設予定
群馬県北群馬郡吉岡町上野田に、ドラッグストア『薬王堂 吉岡上野田店』が2026年11月20日に新設予定であることが分かりました。
群馬県の公告により明らかになったもので、群馬県内では板倉町、前橋市田口町に続く動きとして注目を集めそうです。
これまで群馬ではあまり馴染みのなかった『薬王堂』ですが、ここにきて出店計画が続いており、県内での存在感が一気に高まりつつあります。
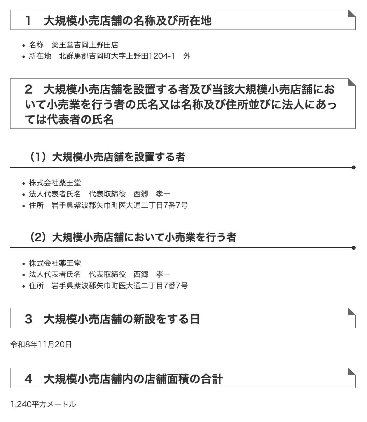
『薬王堂 吉岡上野田店』の届出概要
- 店名:薬王堂吉岡上野田店
- 所在地:群馬県北群馬郡吉岡町大字上野田1204-1 外
- 新設予定日:2026年11月20日
- 店舗面積:1,240㎡
- 営業時間:午前8時〜午後10時
- 駐車場:46台(別途17台は従業員兼用)
『薬王堂 吉岡上野田店』のオープン情報(群馬県による新設の届出の公告より)

※出典:[群馬県]
郊外型のドラッグストアとしては使いやすそうな規模感で、日常の買い物先として地域に根づいていく店舗になりそうです。
吉岡町への出店は前橋北部〜渋川方面の生活圏でも注目
今回の出店地となる吉岡町上野田は、前橋市の北側に位置し、渋川方面へのアクセスもしやすいエリアです。
周辺は車移動を前提とした生活圏でもあり、ドラッグストアとの相性も良さそうな立地。
おそらく市街地側の方へ建設されるのかなと思いますが、西側は「伊香保 おもちゃと人形 自動車博物館」などがある観光地的なエリアでもありますね。
「伊香保 おもちゃと人形 自動車博物館」

板倉町、前橋市に続く『薬王堂』の動き
群馬県内ではこれまでに、板倉町や前橋市田口町でも『薬王堂』の出店計画が話題になっていました。
今回の吉岡町を含めると、少なくとも県内で複数の出店が進んでいることになり、単発ではなく、ある程度まとまった形で群馬進出を進めている可能性もありそうです。
東北を中心に展開してきたドラッグストアが、群馬でも存在感を強め始めている流れとして、今後も新たな計画が出てくるのか気になるところですね。
『薬王堂』とは?
『薬王堂』は岩手県に本社を置くドラッグストアチェーンで、東北エリアを中心に店舗を展開しています。
食品や日用品も扱う郊外型店舗が多く、日常使いしやすいドラッグストアとして知られています。
群馬県内でも今後見かける機会が増えていくのかもしれません。

※出典:[下野新聞]
店舗情報
- 店名:薬王堂吉岡上野田店
- 住所:群馬県北群馬郡吉岡町大字上野田1204-1 外
- 新設予定日:2026年11月20日
💡ちょっとひとこと
板倉町、前橋市に続いて、今度は吉岡町でも『薬王堂』の動きが出てきました。
元々進出する方向という記事は出ていたので、想定通りではありますがここまでのハイペースだとは思ってなかったです。
今後どこまで出店が増えるのか気になります。
※掲載の記事は、2026年4月時点の情報となります。


































